
EigenCloud là nền tảng tích hợp 3 mô-đun chủ chốt EigenDA, EigenCompute, EigenVerify nhằm mở rộng tiêu chuẩn bảo mật và xác minh của blockchain cho EigenLayer. Đồng thời EigenCloud còn nhận được đầu tư thêm 70 triệu USD từ a16z Cùng BTA đi tìm hiểu về EigenCloud cũng như EigenLayer trong bài viết dưới đây.
EigenCloud là gì?
EigenCloud là một lớp nền thống nhất được EigenLayer phát triển, nhằm:
Kết nối và trừu tượng hóa các dịch vụ xác minh (như EigenDA, EigenCompute, EigenAI) thành một trải nghiệm liền mạch cho nhà phát triển.
Đơn giản hóa quá trình xây dựng các ứng dụng có thể xác minh — thay vì phải tự xử lý staking, slashing, vận hành node hay quản lý cơ chế khuyến khích phức tạp.
Cung cấp bộ công cụ phát triển (DevKit) và bộ SDK/CLI mạnh mẽ để nhà phát triển AVS (Actively Validated Services) có thể:
Triển khai, kiểm thử và điều phối các dịch vụ trên EigenLayer dễ dàng.
Thiết lập cơ chế thưởng/phạt, thanh toán và giám sát chỉ bằng vài dòng lệnh.

EigenLayer là gì?

EigenLayer là giao thức xây dựng trên Ethereum, giới thiệu mô hình Restaking – cho phép người dùng tái sử dụng tài sản đã stake (ETH, LST, EIGEN, hoặc token ERC20) để mở rộng bảo mật kinh tế của Ethereum sang các ứng dụng khác.
Nền tảng này tạo ra một “thị trường tin cậy” kết nối giữa Restaker, Nhà điều hành (Operator) và Dịch vụ Xác minh Tự động (AVS), giúp các dự án Web3 mới tận dụng bảo mật của Ethereum mà không cần tự xây dựng hạ tầng riêng.
EigenLayer đồng thời cung cấp các cơ chế phần thưởng (Rewards v2) và cắt giảm (Slashing), đảm bảo Nhà điều hành hoạt động đúng cam kết.
Nhờ đó, EigenLayer thu hẹp khoảng cách giữa nhà phát triển, người dùng và hạ tầng Web3 – mở ra một hệ sinh thái bảo mật linh hoạt và hiệu quả hơn cho toàn bộ mạng lưới phi tập trung.
Mô hình hoạt động
Các thành phần cốt lõi của EigenLayer gồm:
Restaking: cho phép người dùng tái sử dụng ETH gốc hoặc LST để cung cấp bảo mật cho các Dịch vụ Xác minh Tự động (AVS).
AVS: là các dịch vụ xây dựng trên EigenLayer, tận dụng bảo mật chung của Ethereum để cung cấp chức năng cho hệ sinh thái Web3.
Nhà điều hành (Operator): chạy phần mềm AVS, thực hiện xác thực và nhận ủy quyền từ người stake.
Ủy quyền (Delegation): quá trình người stake chọn Nhà điều hành để ủy quyền tài sản restake của mình, hoặc tự vận hành AVS.
Phần thưởng (Rewards): AVS trả thưởng cho người stake và Nhà điều hành thông qua hợp đồng RewardsCoordinator.
Cắt giảm (Slashing): hình phạt khi Nhà điều hành vi phạm cam kết hoặc thực hiện sai nhiệm vụ, dẫn đến mất một phần tài sản stake.

Sản phẩm của EigenLayer
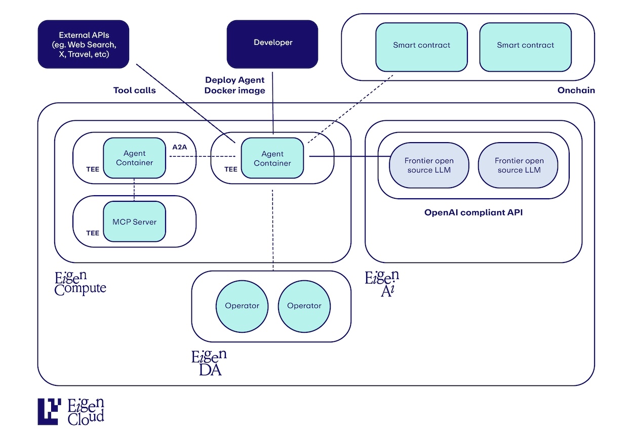
EigenCompute
EigenCompute là dịch vụ tính toán ngoài chuỗi có thể xác minh của EigenLayer, cho phép nhà phát triển chạy logic ứng dụng hoặc tác nhân phức tạp bên ngoài smart contract mà vẫn đảm bảo tính toàn vẹn và bảo mật on-chain.
Các ứng dụng được triển khai dưới dạng container có mã định danh riêng, có thể giữ tiền, ký giao dịch và hoạt động tự chủ. Trong phiên bản alpha mainnet, nhà phát triển có thể tải lên hình ảnh Docker, được thực thi trong Môi trường Thực thi Tin cậy (TEE) an toàn.
EigenAI
EigenAI được dùng để xây dựng các ứng dụng AI có thể xác minh, bao gồm:
Đại lý thị trường dự đoán: AI phân tích sự kiện và đặt cược hoặc tranh chấp trên thị trường.
Tác nhân giao dịch: AI xử lý dữ liệu tài chính một cách nhất quán, minh bạch và có thể lặp lại quyết định giao dịch.
Trò chơi AI có thể xác minh: đảm bảo người chơi biết tương tác với AI không bị gian lận.
Giám khảo AI: đánh giá hoặc chấm điểm trong các cuộc thi, trò chơi hay thị trường dự đoán theo cách có thể kiểm chứng và đáng tin cậy.

EigenDA
EigenDA là giao thức khả dụng dữ liệu (Data Availability – DA) do Eigen Labs phát triển, xây dựng trên EigenLayer và hiện đã hoạt động trên mainnet cùng testnet Sepolia.
Được thiết kế để mở rộng và tối ưu chi phí, EigenDA mang lại thông lượng vượt trội so với các giải pháp DA khác. Kiến trúc của nó gồm:
Nút xác thực (Validator): xác nhận và lưu trữ một phần dữ liệu (blob), được staking trong EigenLayer.
Bộ phân tán (Disperser): mã hóa, phân phối dữ liệu đến các validator và tổng hợp bằng chứng về tính khả dụng.
Nút truy xuất (Retriever): thu thập và giải mã dữ liệu từ các validator.
Nút nhẹ (Light Node – sắp ra mắt): giúp giám sát, đảm bảo validator không thể giữ lại dữ liệu.
EigenDA cung cấp nền tảng DA hiệu quả, an toàn và có thể xác minh, phục vụ cho các ứng dụng và rollup quy mô lớn.

Thông tin token
Tên: Eigen Cloud
Mã: EIGEN
Phát triển trên blockchain: Ethereum, Base
Contract:
0xec53bf9167f50cdeb3ae105f56099aaab9061f83 (Ethereum)
0x2081ab0d9ec9e4303234ab26d86b20b3367946ee (Base)
Tổng cung hiện tại: 1.760.675.417 EIGEN
Tổng cung tối đa: Vô hạn
Cung lưu thông hiện tại: 433.954.591 EIGEN
Phân bổ token

- Cộng đồng: 45%
- Nhà đầu tư: 29.5%
- Người đóng góp sớm: 25.5%
Nhà đầu tư

EigenCloud đã huy động được hơn hơn 200 triệu USD từ nhiều vòng và nhiều nhà đầu tư lớn bao gồm: a16z, Blockchain Capital, Polychain Capital, Ethereal Ventures, Coinbase Ventures,…
Tổng kết
Sau khi lột xác với việc rebranding từ EigenLayer -> EigenCloud và nhận được 70 triệu USD trong vòng gọi vốn mới nhất từ a16z thông qua hình thức OTC trực tiếp thì đây là có thể là một dự án tiềm năng trong năm 2025 này.
Hi vọng thông qua bài viết, người đọc đã những thông tin hữu ích về dự án cho riêng mình.


